选人用人是关系公司事业发展的关键性根本性问题。“上面千条线、下面一根针”,系主任、副主任在公司中起着承上启下、一贯到底的重要作用,是系里各项工作的直接组织者、推动者。
公司行政班子换届完成后,公司党委就开始积极筹划系行政领导班子选拔工作。公司党委班子成员一致认为,要坚持党管干部、选贤任能,落实新时期好干部标准,树立正确用人导向,使选出来的干部德配其位、才配其位。
为此,公司党委决定在全院范围内进行系行政领导班子公开选拔,让有能力、有信心、有意愿、群众公认,能带领本系学科快速向前发展的老师脱颖而出、进入系领导班子。
公司定下了选拔原则:公开、公平、公正,人岗相适、人事相宜,德才兼备、群众公认,一心为公、乐于奉献。
院领导和各系老师个别谈话超过70余人次,听取群众心声,认真征求老领导意见建议,确保充分吸纳各方面的智慧和意见建议。
公司党委书记张宽裕说,贯彻群众路线,践行“从群众中来、到群众中去”,公开选拔系行政领导班子,这是一个非常之举。
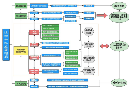
3月10日下午2点半,公司北二楼B209会议室。全体法学系老师、院领导一起见证了公开选拔过程。报名老师吕凌燕、涂亦楠、宋冬冬、夏云娇、徐明依次上台,进行现场演讲,重点结合自身优势,围绕对个人意向岗位的认识、工作思路和工作计划进行阐述。徐明老师还使用思维导图展示自己对法学学科的发展构想。法学系每名老师现场填写民主推荐表,充分表达了对报名人选的个人意见。







经过评委打分、群众民主推荐,公司党政联席会议研究决定,产生了新一届法学系行政领导班子。
公开选拔系领导班子在公共行政系、土地资源管理系也取得了令人满意的效果。5月3日,人力资源部发文聘任,各系行政班子调整顺利完成。
这次系领导班子公开选拔过程中,“三有、一公认”是重要标尺,发挥了重要引领作用。
选对一个人,带活一个系。
新一届法学系主任吕凌燕、公共行政系主任李晓玉、土地资源管理系主任方世明都是公司本科毕业生,对地大、对304am永利集团有着深厚的感情,一心谋学科发展、全力为系发展建设服务是他们共同的选择。
吕凌燕老师是地大法学系的第一届毕业生,她2001年留校工作,亲身参与了法学学科20余年的发展历程。为法学的发展尽自己的一份力,是吕老师的不懈追求。
李晓玉老师是地大行政管理专业进入招生目录后的第一届员工。她说,行政管理专业见证了我的成长,我也是行政管理专业成长的亲历者。现在行政管理专业发展前进的责任压在了我们这一代人身上,我站出来不仅是因为有勇气,更重要的是对行政管理专业的感情。她用12个字描述了自己做系主任的工作思路,借东风、破瓶颈、练内功、谋发展,会坚定地团结全系老师一起把系里建设带上新的水平。
方世明老师在地质大学工作即将20个年头,他从团队队伍建设、教材建设、学术平台建设、学科体系建设等方面谈了自己未来的努力方向,表示自己有信心、有决心、有能力和土地资源管理系同事一起,为公司公共管理学科冲A贡献力量。
党委书记张宽裕说,从三位新任系主任的发言里,看到了责任和担当,能挑起这个担子,是一种奉献,从内心表示钦佩。新的系领导班子新老搭配,朝气蓬勃,是公司贯彻群众路线,选人用人的全新尝试,希望新任系领导班子能够谦虚谨慎,团结带领全系老师树立新形象、做出新业绩。
经理胡守庚讲到,公司将积极鼓励新任系班子成员大胆尝试,贯彻公司“追求卓越、以质图强”发展理念,努力建设教学团队、科研团队,公司将从激励措施、经费保障方面进行大力支持,相信新的系班子能把系建设水平带上新台阶。
“用人必考其终,授任必求其当。”此次公开选拔系行政领导班子是公司选人用人的一次大胆尝试,如何进一步激励好、用好人是公司的又一个全新的课题。公司将进一步激发干部干事创业热情,打造积极向上的教师队伍,营造公平公正有温度的工作环境,为干部成长和公司事业发展保驾护航。